2023年10月7日至8日召开的全国宣传思想文化工作会议首次提出了习近平文化思想。习近平总书记对宣传思想文化工作作出重要指示,提出的“七个着力”进一步明确了宣传思想文化工作的任务目标和着力点。为深入学习贯彻习近平总书记重要指示和会议精神,宣讲家网带您一一读懂这“七个着力”。今天共同研学着力加强党对宣传思想文化工作的领导。

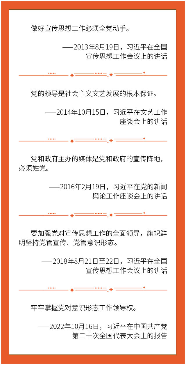
党的十八大以来,习近平总书记始终把宣传思想文化工作摆在重要位置,关于坚持和加强党对宣传思想文化工作的全面领导,他明确观点,提出系列精要的论述。

党中央高度重视宣传思想文化工作,作出一系列重大部署,出台一系列重要文件。
·中共中央印发的《中国共产党宣传工作条例》,强调宣传工作是党的一项极端重要的工作,是中国共产党领导人民不断夺取革命、建设、改革胜利的优良传统和政治优势。
·党的十九届四中全会通过的《中共中央关于坚持和完善中国特色社会主义制度、推进国家治理体系和治理能力现代化若干重大问题的决定》,强调坚持马克思主义在意识形态领域指导地位的根本制度,并作出一系列重大部署。
·党的十九届六中全会通过的《中共中央关于党的百年奋斗重大成就和历史经验的决议》,强调必须坚持以人民为中心的工作导向,举旗帜、聚民心、育新人、兴文化、展形象,牢牢掌握意识形态工作领导权,建设具有强大凝聚力和引领力的社会主义意识形态。
·党中央对网信工作的集中统一领导显著加强,互联网管理领导体制机制进一步完善:设立中央网信办,中央、省、市三级网信工作体系基本建立,制定实施《党委(党组)网络意识形态工作责任制实施细则》《党委(党组)网络安全工作责任制实施办法》,全党动手、齐抓共管,把党管互联网落到实处。
全国宣传思想文化工作会议强调:“加强党对宣传思想文化工作的全面领导,落实政治责任,勇于改革创新,强化法治保障,建强干部人才队伍,为担负起新的文化使命提供坚强政治保证。”要深刻把握会议提出的要求,推动各项工作落地见效。
宣讲家网评论《奋力开创新时代宣传思想工作新局面》:
·要始终坚持党对宣传思想工作的全面领导,压实压紧政治责任和领导责任,坚持党管宣传、党管意识形态、党管媒体,严格落实意识形态工作责任制,做到守土有责、守土负责、守土尽责。
·要不断提高工作本领,掌握新知识、熟悉新领域、开拓新视野,增强把握正确方向导向的能力、巩固壮大主流思想文化的能力、强化意识形态阵地管理的能力、加强网上舆论宣传和斗争的能力、处理复杂问题和突发事件的能力。
·进一步转变工作作风,敢于担当责任,勇于直面矛盾,善于解决问题,增强脚力、眼力、脑力、笔力,切实担负起党和人民赋予的政治责任。
宣讲家网评论《从党的百年宣传思想工作中汲取智慧和力量》:
·进一步强化各级党委主体责任,把讲政治的要求贯穿融入宣传思想工作全过程、各方面,想问题、做决策首先从政治上、方向上、全局上进行把握和思考,不断提高政治判断力、政治领悟力、政治执行力,进一步增强“四个意识”,坚定“四个自信”,做到“两个维护”。
参考来源:人民日报、新华社、央视网、学习强国、宣讲家网
责编:张弛 设计:陈佳翌 校对:王梓辰 审核:张凌洁 监审:刘斌
2023年10月7日至8日召开的全国宣传思想文化工作会议首次提出了习近平文化思想。习近平总书记对宣传思想文化工作作出重要指示,提出的“七个着力”进一步明确了宣传思想文化工作的任务目标和着力点。为深入学习贯彻习近平总书记重要指示和会议精神,宣讲家网带您一一读懂这“七个着力”。今天共同研学着力加强党对宣传思想文化工作的领导。

党的十八大以来,习近平总书记始终把宣传思想文化工作摆在重要位置,关于坚持和加强党对宣传思想文化工作的全面领导,他明确观点,提出系列精要的论述。

党中央高度重视宣传思想文化工作,作出一系列重大部署,出台一系列重要文件。
·中共中央印发的《中国共产党宣传工作条例》,强调宣传工作是党的一项极端重要的工作,是中国共产党领导人民不断夺取革命、建设、改革胜利的优良传统和政治优势。
·党的十九届四中全会通过的《中共中央关于坚持和完善中国特色社会主义制度、推进国家治理体系和治理能力现代化若干重大问题的决定》,强调坚持马克思主义在意识形态领域指导地位的根本制度,并作出一系列重大部署。
·党的十九届六中全会通过的《中共中央关于党的百年奋斗重大成就和历史经验的决议》,强调必须坚持以人民为中心的工作导向,举旗帜、聚民心、育新人、兴文化、展形象,牢牢掌握意识形态工作领导权,建设具有强大凝聚力和引领力的社会主义意识形态。
·党中央对网信工作的集中统一领导显著加强,互联网管理领导体制机制进一步完善:设立中央网信办,中央、省、市三级网信工作体系基本建立,制定实施《党委(党组)网络意识形态工作责任制实施细则》《党委(党组)网络安全工作责任制实施办法》,全党动手、齐抓共管,把党管互联网落到实处。
全国宣传思想文化工作会议强调:“加强党对宣传思想文化工作的全面领导,落实政治责任,勇于改革创新,强化法治保障,建强干部人才队伍,为担负起新的文化使命提供坚强政治保证。”要深刻把握会议提出的要求,推动各项工作落地见效。
宣讲家网评论《奋力开创新时代宣传思想工作新局面》:
·要始终坚持党对宣传思想工作的全面领导,压实压紧政治责任和领导责任,坚持党管宣传、党管意识形态、党管媒体,严格落实意识形态工作责任制,做到守土有责、守土负责、守土尽责。
·要不断提高工作本领,掌握新知识、熟悉新领域、开拓新视野,增强把握正确方向导向的能力、巩固壮大主流思想文化的能力、强化意识形态阵地管理的能力、加强网上舆论宣传和斗争的能力、处理复杂问题和突发事件的能力。
·进一步转变工作作风,敢于担当责任,勇于直面矛盾,善于解决问题,增强脚力、眼力、脑力、笔力,切实担负起党和人民赋予的政治责任。
宣讲家网评论《从党的百年宣传思想工作中汲取智慧和力量》:
·进一步强化各级党委主体责任,把讲政治的要求贯穿融入宣传思想工作全过程、各方面,想问题、做决策首先从政治上、方向上、全局上进行把握和思考,不断提高政治判断力、政治领悟力、政治执行力,进一步增强“四个意识”,坚定“四个自信”,做到“两个维护”。
参考来源:人民日报、新华社、央视网、学习强国、宣讲家网
责编:张弛 设计:陈佳翌 校对:王梓辰 审核:张凌洁 监审:刘斌