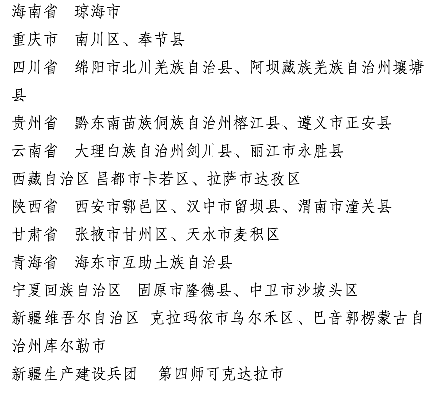
为深入贯彻落实党的二十大精神,全面推进乡村振兴,实施文化产业赋能乡村振兴计划,文化和旅游部办公厅、教育部办公厅、自然资源部办公厅、农业农村部办公厅联合印发《关于公布首批文化产业赋能乡村振兴试点名单的通知》,经过严格遴选,确定了首批63个全国文化产业赋能乡村振兴试点名单,名单如下:


通知要求,各地和有关部门要多措并举加大对试点地区的政策扶持和工作指导力度,推动试点地区围绕创意设计、演出、音乐、美术、手工艺、数字文化、特色文化、文旅融合等重点领域,在体制机制、发展举措、产业导入、政策保障等方面先行先试。要加强试点经验总结推广,不断发挥文化产业和旅游产业的社会效益,做强乡村特色产业,加强人才队伍建设,推动文化和旅游项目建设运营,提升公共服务设施效能,统筹利用乡村文化和旅游资源,积极探索文化和旅游产业用地模式,不断培育乡村发展新动能。试点地区要充分发挥县域统筹规划、资源配置作用,因地制宜,突出特色,改革创新,按照试点工作方案和重点任务,积极探索文化产业赋能乡村振兴新路径。
为深入贯彻落实党的二十大精神,全面推进乡村振兴,实施文化产业赋能乡村振兴计划,文化和旅游部办公厅、教育部办公厅、自然资源部办公厅、农业农村部办公厅联合印发《关于公布首批文化产业赋能乡村振兴试点名单的通知》,经过严格遴选,确定了首批63个全国文化产业赋能乡村振兴试点名单,名单如下:


通知要求,各地和有关部门要多措并举加大对试点地区的政策扶持和工作指导力度,推动试点地区围绕创意设计、演出、音乐、美术、手工艺、数字文化、特色文化、文旅融合等重点领域,在体制机制、发展举措、产业导入、政策保障等方面先行先试。要加强试点经验总结推广,不断发挥文化产业和旅游产业的社会效益,做强乡村特色产业,加强人才队伍建设,推动文化和旅游项目建设运营,提升公共服务设施效能,统筹利用乡村文化和旅游资源,积极探索文化和旅游产业用地模式,不断培育乡村发展新动能。试点地区要充分发挥县域统筹规划、资源配置作用,因地制宜,突出特色,改革创新,按照试点工作方案和重点任务,积极探索文化产业赋能乡村振兴新路径。