当智能手机增长趋于平缓,智能汽车战局日渐明朗,科技界与资本已急切地将目光投向下一个可能爆发的终端领域。
2025年末,埃隆·马斯克宣布Neuralink脑机接口设备将于2026年启动量产。这股源自硅谷的技术浪潮,迅速点燃了全球投资市场的热情。
2026年开年,A股脑机接口概念板块便迎来“开门红”,单日涨幅与市值同步上扬,表现出机构的敏锐嗅觉。其背后,更有从国家“十五五”规划到地方政策层面,将脑机接口列为新增长点的明确战略意图。

这些信号都指向同一个趋势:能与人体进行深度交互的下一代智能技术,正加速从医疗康复的神坛,走向消费级健康管理的广阔蓝海。而它选择落地的一个重要场景,就隐藏在占据人生三分之一时间的“睡眠”里。
一场围绕睡眠场景的智能终端入口之争,已悄然展开。
01 技术升级:从知道睡不好到帮你睡得好
传统睡眠管理的瓶颈,往往在于技术只能记录结果,却很难分辨导致睡不好的原因。有时过度关注数据本身,反而可能让用户陷入更深的焦虑,形成二次失眠。
脑机接口与相关生物传感技术的进步,正在打破这一局限。其核心价值是构建一个完整的“监测-分析-干预”闭环。例如通过无感方式采集额叶脑电信号,就能在家庭环境中精准区分浅睡、深睡与快速眼动睡眠阶段。
更进一步,相关技术还能持续监测心率等指标,从而客观评估使用者的压力水平与神经状态,为个性化助眠提供关键依据。
目前市场上已有前沿产品体现该方向。如便携式脑电助眠设备,通过低强度微量电流刺激相关穴位,促使大脑分泌多种与睡眠相关的神经递质,搭配眼罩辅助放松,从而达到缓解焦虑,改善睡眠的效果。
头部睡眠科技企业则致力于进一步推动多模态融合。去年7月,喜临门与强脑科技合作发布首款消费级脑机接口AI床垫“宝褓·BrainCo”,其创新性融入脑电技术,实现数据传感的多模态融合,不仅能精准检测睡眠状态,还可以提供健康预警,实现睡前智能调控、睡中自适应调节、睡后自然唤醒,推动产品从“AI助眠”向“AI陪伴”跨越。

这种技术突破还引发了全球舆论与消费市场的共鸣。消息显示,雅虎财经、美联社等国际主流媒体都关注到了喜临门的睡眠科技进展,并爆料称多家国际 AI公司已与喜临门深入接触并存在战略合作可能。梅耶·马斯克(MayeMusk)在社交平台与喜临门的互动,还意外引发中外网友花式大讨论,让睡眠话题成了2026年第一个全球热搜。
透过这一系列事件表面,或许可以深层理解为,智能睡眠领域的前沿探索与持续升温,正日益吸引全球范围的跨界关注,市场潜力已然突显。
02生态竞合:不只是硬件,更是服务
单一硬件的智能化,价值天花板显而易见。智能睡眠终端能否成为真正的下一代终端,关键在于它能否融入或构建一个可持续的服务生态。正因如此,这个新兴赛道从起步阶段就呈现出多元并存的竞合格局。
科技平台路径以华为、小米为代表,将睡眠终端接入全屋智能,通过与空调、灯光等联动自动优化睡眠环境,其价值在于增强生态黏性与体验连贯性。
垂直服务路径则更深入,探索跨场景连续健康管理。例如打通家庭与便携设备数据,实现差旅、办公环境下的睡眠习惯延续,商业模式可能走向“个性化睡眠订阅服务”。喜临门与强脑科技的合作,便透露出向此方向探索的意向。
医疗协同路径则与专业机构合作,将长期睡眠数据用于睡眠呼吸暂停、慢性失眠等居家筛查与辅助管理,推动产品向严肃医疗辅助领域演进。
03建立信任:普及大众市场的关键
尽管资本已用真金白银为这一风口投票,但长期经验表明,每一个新兴消费科技品类从早期尝鲜走向大众普及,都必须穿越两道至关重要的信任门槛。
第一道是技术可信度。当前市场宣传术语纷杂,各类概念让消费者难以辨别虚实。行业亟需建立透明、统一且权威的性能测试标准与认证体系,用科学、可验证的数据区分技术创新与营销包装。
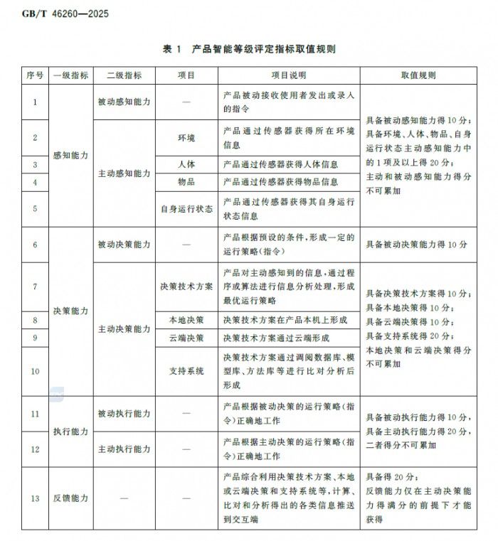
这一需求正随着相关国标的落地逐步得到解决。将于3月1日正式实施的《家具 智能等级评定及标识》(GB/T46260—2025)国家标准,便首次将家具智能化水平分为L1-L4四个等级,从感知、决策、执行和反馈四大维度建立评定规则。喜临门旗下aise宝褓相关产品已率先通过最高级别的L4级认证,成为行业内首个获此认证的智能床垫品牌,为市场树立了可参考的技术标杆。

第二道是消费认知与数据安全信任。当一张床垫开始持续读取脑电波、心率等深层生理数据,用户难免会对隐私与安全性产生顾虑。大规模市场教育需要整个产业链以更透明、更科学的方式进行沟通。数据的所有权、使用边界与安全保护,必须成为产品设计的底层逻辑,而不是事后补救的条款。
穿越这两道关卡,智能睡眠终端才能真正打开大众市场,指向以睡眠为基石的全面健康管理。
随着脑机接口、AI等技术的落地,睡眠正逐步实现量化监测与科学优化。智能睡眠终端的价值,也将超越传统家居或家电的范畴,成为融合消费电子、人工智能、生物传感与健康管理的新物种。
尽管当前赛道仍处于技术迭代与生态构建的关键期,但发展方向已然明确。谁能率先打造出数据精准、体验流畅、服务完整的解决方案,谁就有望在智能终端演进的进程中,掌握下一个万亿级市场的话语权。
(本文来源:日照新闻网。本网转发此文章,旨在为读者提供更多信息资讯,所涉内容不构成投资、消费建议。对文章事实有疑问,请与有关方核实或与本网联系。文章观点非本网观点,仅供读者参考。)
当智能手机增长趋于平缓,智能汽车战局日渐明朗,科技界与资本已急切地将目光投向下一个可能爆发的终端领域。
2025年末,埃隆·马斯克宣布Neuralink脑机接口设备将于2026年启动量产。这股源自硅谷的技术浪潮,迅速点燃了全球投资市场的热情。
2026年开年,A股脑机接口概念板块便迎来“开门红”,单日涨幅与市值同步上扬,表现出机构的敏锐嗅觉。其背后,更有从国家“十五五”规划到地方政策层面,将脑机接口列为新增长点的明确战略意图。

这些信号都指向同一个趋势:能与人体进行深度交互的下一代智能技术,正加速从医疗康复的神坛,走向消费级健康管理的广阔蓝海。而它选择落地的一个重要场景,就隐藏在占据人生三分之一时间的“睡眠”里。
一场围绕睡眠场景的智能终端入口之争,已悄然展开。
01 技术升级:从知道睡不好到帮你睡得好
传统睡眠管理的瓶颈,往往在于技术只能记录结果,却很难分辨导致睡不好的原因。有时过度关注数据本身,反而可能让用户陷入更深的焦虑,形成二次失眠。
脑机接口与相关生物传感技术的进步,正在打破这一局限。其核心价值是构建一个完整的“监测-分析-干预”闭环。例如通过无感方式采集额叶脑电信号,就能在家庭环境中精准区分浅睡、深睡与快速眼动睡眠阶段。
更进一步,相关技术还能持续监测心率等指标,从而客观评估使用者的压力水平与神经状态,为个性化助眠提供关键依据。
目前市场上已有前沿产品体现该方向。如便携式脑电助眠设备,通过低强度微量电流刺激相关穴位,促使大脑分泌多种与睡眠相关的神经递质,搭配眼罩辅助放松,从而达到缓解焦虑,改善睡眠的效果。
头部睡眠科技企业则致力于进一步推动多模态融合。去年7月,喜临门与强脑科技合作发布首款消费级脑机接口AI床垫“宝褓·BrainCo”,其创新性融入脑电技术,实现数据传感的多模态融合,不仅能精准检测睡眠状态,还可以提供健康预警,实现睡前智能调控、睡中自适应调节、睡后自然唤醒,推动产品从“AI助眠”向“AI陪伴”跨越。

这种技术突破还引发了全球舆论与消费市场的共鸣。消息显示,雅虎财经、美联社等国际主流媒体都关注到了喜临门的睡眠科技进展,并爆料称多家国际 AI公司已与喜临门深入接触并存在战略合作可能。梅耶·马斯克(MayeMusk)在社交平台与喜临门的互动,还意外引发中外网友花式大讨论,让睡眠话题成了2026年第一个全球热搜。
透过这一系列事件表面,或许可以深层理解为,智能睡眠领域的前沿探索与持续升温,正日益吸引全球范围的跨界关注,市场潜力已然突显。
02生态竞合:不只是硬件,更是服务
单一硬件的智能化,价值天花板显而易见。智能睡眠终端能否成为真正的下一代终端,关键在于它能否融入或构建一个可持续的服务生态。正因如此,这个新兴赛道从起步阶段就呈现出多元并存的竞合格局。
科技平台路径以华为、小米为代表,将睡眠终端接入全屋智能,通过与空调、灯光等联动自动优化睡眠环境,其价值在于增强生态黏性与体验连贯性。
垂直服务路径则更深入,探索跨场景连续健康管理。例如打通家庭与便携设备数据,实现差旅、办公环境下的睡眠习惯延续,商业模式可能走向“个性化睡眠订阅服务”。喜临门与强脑科技的合作,便透露出向此方向探索的意向。
医疗协同路径则与专业机构合作,将长期睡眠数据用于睡眠呼吸暂停、慢性失眠等居家筛查与辅助管理,推动产品向严肃医疗辅助领域演进。
03建立信任:普及大众市场的关键
尽管资本已用真金白银为这一风口投票,但长期经验表明,每一个新兴消费科技品类从早期尝鲜走向大众普及,都必须穿越两道至关重要的信任门槛。
第一道是技术可信度。当前市场宣传术语纷杂,各类概念让消费者难以辨别虚实。行业亟需建立透明、统一且权威的性能测试标准与认证体系,用科学、可验证的数据区分技术创新与营销包装。
这一需求正随着相关国标的落地逐步得到解决。将于3月1日正式实施的《家具 智能等级评定及标识》(GB/T46260—2025)国家标准,便首次将家具智能化水平分为L1-L4四个等级,从感知、决策、执行和反馈四大维度建立评定规则。喜临门旗下aise宝褓相关产品已率先通过最高级别的L4级认证,成为行业内首个获此认证的智能床垫品牌,为市场树立了可参考的技术标杆。

第二道是消费认知与数据安全信任。当一张床垫开始持续读取脑电波、心率等深层生理数据,用户难免会对隐私与安全性产生顾虑。大规模市场教育需要整个产业链以更透明、更科学的方式进行沟通。数据的所有权、使用边界与安全保护,必须成为产品设计的底层逻辑,而不是事后补救的条款。
穿越这两道关卡,智能睡眠终端才能真正打开大众市场,指向以睡眠为基石的全面健康管理。
随着脑机接口、AI等技术的落地,睡眠正逐步实现量化监测与科学优化。智能睡眠终端的价值,也将超越传统家居或家电的范畴,成为融合消费电子、人工智能、生物传感与健康管理的新物种。
尽管当前赛道仍处于技术迭代与生态构建的关键期,但发展方向已然明确。谁能率先打造出数据精准、体验流畅、服务完整的解决方案,谁就有望在智能终端演进的进程中,掌握下一个万亿级市场的话语权。
(本文来源:日照新闻网。本网转发此文章,旨在为读者提供更多信息资讯,所涉内容不构成投资、消费建议。对文章事实有疑问,请与有关方核实或与本网联系。文章观点非本网观点,仅供读者参考。)