无障碍
x

全部频道

中国> 正文

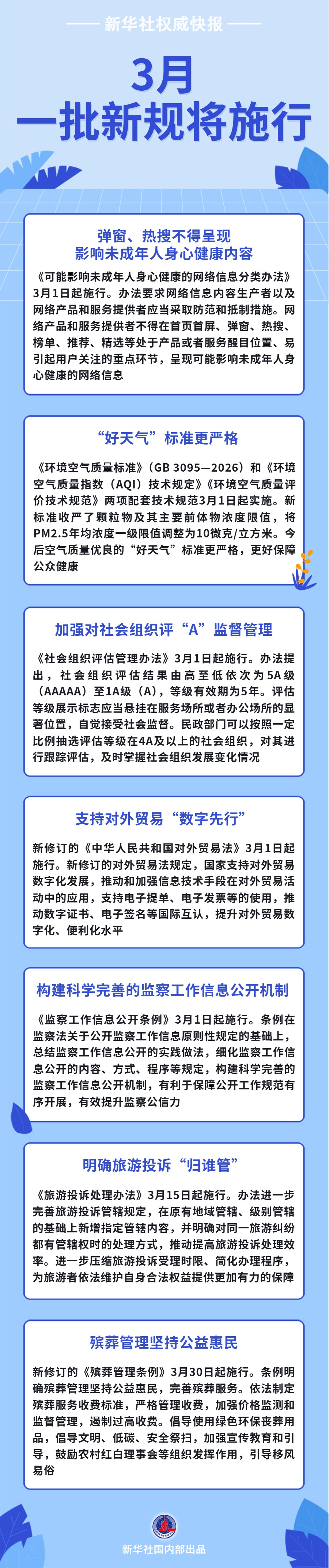
新华社权威快报丨3月,一批新规将施行

2026-02-27 10:35 新华社

来源标题:新华社权威快报丨3月,一批新规将施行

首页首屏、弹窗热搜等不得呈现影响未成年人身心健康的网络信息;“好天气”标准更严格,更好保障公众健康;加强对社会组织评“A”监督管理……3月,一批新规将施行,一起来看!

责任编辑:李慧英(QZ0017)

北京千龙新闻网络传播有限责任公司版权所有 未经千龙新闻网书面特别授权,请勿转载或建立镜像,违者依法必究新出网证(京)字013号 增值电信业务经营许可证 2-2-1-2004139 跨地区增值电信业务许可证

信息网络传播视听节目许可证0104056号 互联网新闻信息服务许可证11120180003号 京公网安备 11000002000007号

分享到:
QQ空间 新浪微博 微信 腾讯微博 QQ好友 百度首页 腾讯朋友 有道云笔记