
近期,中东局势风云再起,霍尔木兹海峡的航运安全、全球油气供应链的稳定以及能源价格的剧烈波动,再次成为全球海洋工程与能源领域关注的焦点。地缘政治风险如何重塑海工装备的市场需求?高油价周期下,如何把握海洋油气投资的新窗口?能源安全战略的升级,又将如何驱动深海技术与绿色装备的创新?
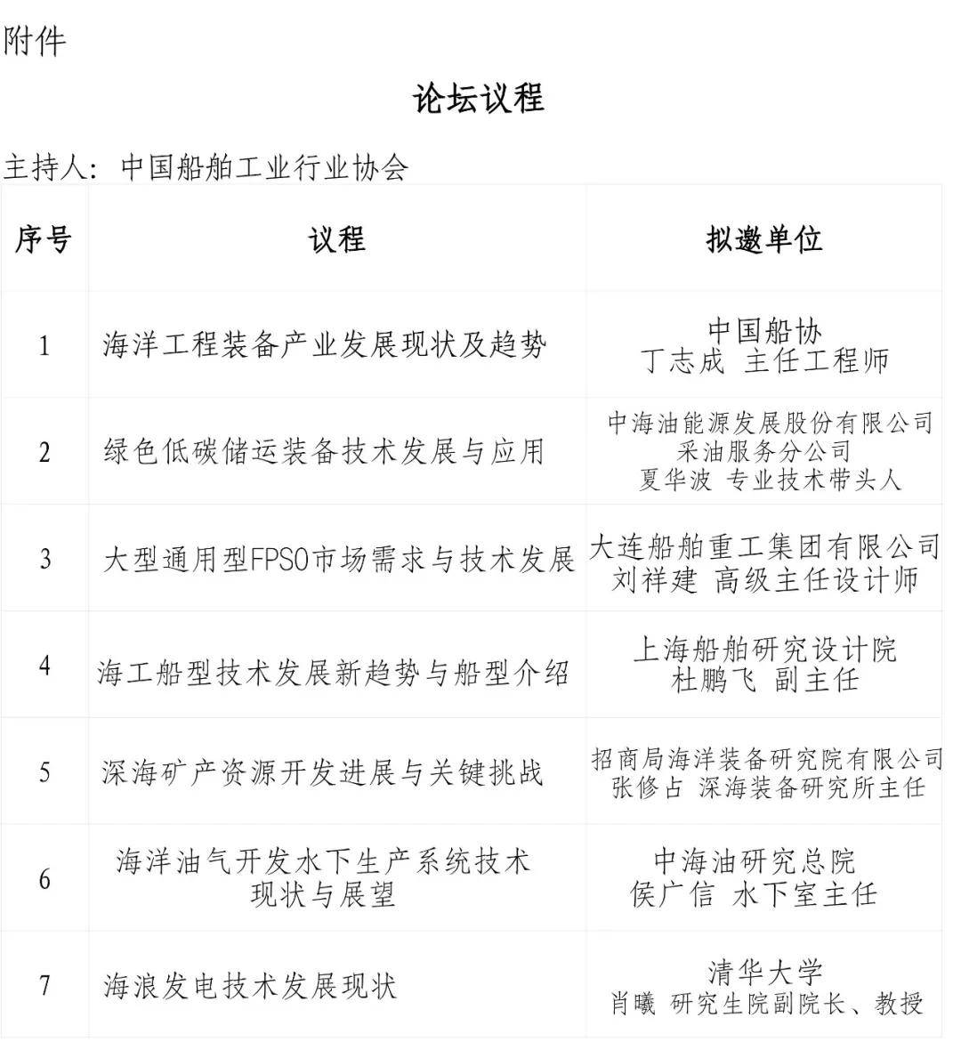
在此关键节点,CM2026 北京海工展期间,由中国船舶工业行业协会主办的“海洋工程装备技术创新发展论坛”将于3月27日下午在北京中国国际展览中心(顺义馆)举行,旨在汇聚行业智慧,共同探讨在复杂国际形势与产业变革双重驱动下的海工发展新路径。
我们诚挚邀请海工装备制造企业、油气开发商、工程设计单位、科研院所、投资机构及行业相关单位的专家与决策者共聚一堂,分享真知灼见,对接资源需求,共同应对变局,开创未来。
时间:2026年3月27日14:00-17:00
地点:北京·中国国际展览中心(顺义馆)W201会议室(注:南观众大厅安检后,立即左转乘扶梯上二楼会议室)

▽▽▽会场示意图▽▽▽


2026年3月26日-28日,第十六届北京国际海洋工程技术与装备展览会(CM2026)将在北京・中国国际展览中心(顺义馆)举办。CM2026北京海工展聚焦智慧海洋与绿色转型,展出面积将达12万平方米,覆盖海洋工程、海洋油气、陆地油气、海上风电、水下机器人等全产业链领域,将吸引来自81个国家和地区的2000家企业参展,其中世界500强企业52家,国际展团18个。CM2026将进一步强化绿色化、智能化导向,为全球海洋工程发展、构建海洋命运共同体、开拓蓝色经济新格局贡献中国智慧。
(本文来源:日照新闻网。本网转发此文章,旨在为读者提供更多信息资讯,所涉内容不构成投资、消费建议。对文章事实有疑问,请与有关方核实或与本网联系。文章观点非本网观点,仅供读者参考。)

近期,中东局势风云再起,霍尔木兹海峡的航运安全、全球油气供应链的稳定以及能源价格的剧烈波动,再次成为全球海洋工程与能源领域关注的焦点。地缘政治风险如何重塑海工装备的市场需求?高油价周期下,如何把握海洋油气投资的新窗口?能源安全战略的升级,又将如何驱动深海技术与绿色装备的创新?
在此关键节点,CM2026 北京海工展期间,由中国船舶工业行业协会主办的“海洋工程装备技术创新发展论坛”将于3月27日下午在北京中国国际展览中心(顺义馆)举行,旨在汇聚行业智慧,共同探讨在复杂国际形势与产业变革双重驱动下的海工发展新路径。
我们诚挚邀请海工装备制造企业、油气开发商、工程设计单位、科研院所、投资机构及行业相关单位的专家与决策者共聚一堂,分享真知灼见,对接资源需求,共同应对变局,开创未来。
时间:2026年3月27日14:00-17:00
地点:北京·中国国际展览中心(顺义馆)W201会议室(注:南观众大厅安检后,立即左转乘扶梯上二楼会议室)

▽▽▽会场示意图▽▽▽


2026年3月26日-28日,第十六届北京国际海洋工程技术与装备展览会(CM2026)将在北京・中国国际展览中心(顺义馆)举办。CM2026北京海工展聚焦智慧海洋与绿色转型,展出面积将达12万平方米,覆盖海洋工程、海洋油气、陆地油气、海上风电、水下机器人等全产业链领域,将吸引来自81个国家和地区的2000家企业参展,其中世界500强企业52家,国际展团18个。CM2026将进一步强化绿色化、智能化导向,为全球海洋工程发展、构建海洋命运共同体、开拓蓝色经济新格局贡献中国智慧。
(本文来源:日照新闻网。本网转发此文章,旨在为读者提供更多信息资讯,所涉内容不构成投资、消费建议。对文章事实有疑问,请与有关方核实或与本网联系。文章观点非本网观点,仅供读者参考。)