章一:全球智能刀具柜市场规模
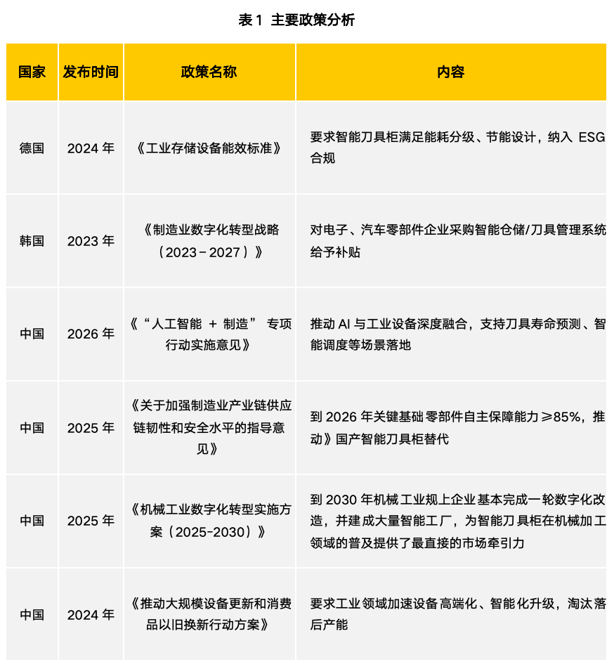
1.1全球智能刀具柜行业政策分析

政策对智能刀具柜市场的影响分析:
• 中国数字化改造与中韩补贴双轮驱动,智能刀具柜市场需求将迎来快速放量;
• 全球政策强制能效与AI融合,行业加速向 “绿色化+智能化”高端产品迭代;
• 中国政策强力支持国产替代,本土厂商份额将大幅提升,挤压进口空间;
• 数字化转型与供应链安全战略,为行业提供了长期且确定的渗透率增长逻辑。
1.2全球智能刀具柜新增量市场规模及趋势

2025年全球智能刀具柜市场规模呈快速增长趋势,主要受制造业自动化升级驱动,预计未来3年复合增长率将保持在15%左右,亚洲市场(尤其是中国)占据主导地位,贡献全球40%以上的市场份额,主要得益于汽车、3C电子等行业的智能制造需求。
全球智能刀具柜市场增长核心驱动力为制造业自动化升级,其中亚洲市场为全球核心增长极,贡献全球 40% 以上的市场新增量,中国作为亚洲市场的核心,受汽车、3C 电子等行业智能制造需求的持续拉动,市场规模已进入高速增长阶段。本土企业成本控制需求、工业 4.0 与智能制造的普及,要求刀具管理实现数字化、可追溯化,叠加国产替代推进与数控刀具渗透率提升,共同推动智能刀具柜在精密制造领域的应用渗透。在下游行业的持续赋能下,预计未来三年中国市场将延续并强化其全球增长 “引领者” 角色,成为全球市场增量的主要来源地。
欧美作为全球传统制造业与技术创新的策源地,其汽车制造、航空航天、半导体及精密机械等行业对生产精度、可靠性与自动化水平有着极致严苛的要求。这种行业特性催生了对高精度自动化刀具管理系统的刚需,为市场增长奠定了厚实基础。其中,北美市场的增长动能主要源于汽车、航空航天及半导体三大行业的持续拉动。
日韩是全球高端制造业核心区域,电子制造、机器人产业的快速发展,叠加精密机械、汽车制造、半导体产业的升级需求,对智能化、自动化刀具管理工具形成显著需求,智能刀具柜作为优化刀具管理的关键装备,成为其产业升级的必然选择。
受全球制造业转移红利驱动,东南亚电子、汽配产业正迎来爆发式扩张,直接带火了智能刀具柜的需求。目前市场虽以中低端产品为主,但随着产业升级加速,智能刀具柜在头部电子代工厂中的渗透率将快速渗透、全面提升,成为未来增长的核心看点。
1.3全球智能刀具柜保有量市场规模及趋势

2025年全球智能刀具柜市场保有量约34.6万台,同比增长14.5%左右,从区域分布来看,欧美市场因制造业自动化发展起步早、技术体系成熟,目前保有量占全球整体市场的 40%-45%,产品主要应用于航空航天、医疗等高端制造业,未来保有量增长将依托技术迭代与环保政策的双重驱动。亚洲市场保有量占比约 41%,中国作为该区域核心增长极,在技术突破、行业需求与政策支持的三重驱动下,智能刀具柜保有量市场份额将稳步提升。东南亚作为新兴市场,目前智能刀具柜保有量基数较低,但受制造业转移带动,未来保有量将实现快速增长,且市场需求仍以中低端产品为主。
1.4全球智能刀具柜细分产品类型

2025年弹簧式结构仍是智能刀具柜的主流形态,市场占比约43%;抽屉式紧随其后,占比约36%;格子式占比为13%;而称重式因场景适配性等因素应用占比相对较低,约为6%。
弹簧式智能刀具柜主要优势是快速存取与高密度存储,弹簧结构设计可实现刀具的自动弹出和复位,适用于高频次取用场景,减少操作时间,在连续生产线中,弹簧式刀具柜可以与机械臂联动提升加工效率。
抽屉式智能刀具柜通过可调节刀套板和分层抽屉设计,支持不同类型刀具的分类存储,能够满足多场景需求,在汽车制造、航空航天等高端领域,抽屉式刀具柜是智能工厂的核心设备,支持无人化车间的刀具全生命周期管理。
格子式智能柜采用多格分层设计,每个格子独立编码,便于快速定位和追溯,特别适用于多品种、小批量生产模式,且支持模块化扩展,可根据生产需求灵活调整格子数量和尺寸,适配不同生产物料规格。
称重式智能柜通过内置称重传感器实时监测生产物料的使用情况,结合算法预测库存需求,减少缺货或冗余,实现精准库存管理,适用于高价值生产物料管理,在半导体和医疗器械制造领域应用较多。
展望未来,各细分产品将依托自身核心优势,实现向对应场景的深度垂直渗透,市场增长格局呈现差异化演进趋势:弹簧式凭借在自动化产线中的高速取放效率优势,预计将成为驱动整体市场增长的核心引擎,领跑行业增速;抽屉式依托高集成度的技术特性,契合高端制造场景持续升级的需求,其在高端应用领域的市场份额将进一步扩大;格子式因适配灵活多变的生产模式,在中小企业与新兴市场中具备巨大的成长潜力;称重式通过数据赋能实现库存精细化管控,精准匹配航空航天、精密模具、医疗及新能源汽车等领域对贵重、精密耗材的管理需求,预计将迎来快速增长期。
1.5全球智能刀具柜区域分布

从2025年全球智能刀具柜市场的增量格局审视,区域分布特征呈现显著的双极主导、梯队补充态势,中国与欧美并驾齐驱,合计占据全球增量的72%,占据市场绝对主导地位;日韩市场以15%的占比保持稳定;中东及东南亚等新兴区域凭借13%的占比,正在构筑新的增长曲线。
欧美区域凭借深厚的制造业积淀,在汽车、航空航天及精密机械等高端资本密集型产业中占据全球统治地位。此类场景对刀具全生命周期的精度保持、寿命匹配与管理效率提出极致严苛的要求,智能刀具柜作为柔性制造系统的核心终端,完美适配其高效、连续的生产诉求。此外,受高劳动力成本结构性约束,欧美制造企业长期面临降本增效压力。智能刀具柜通过替代人工介入、实现库存数字化管控,有效降低管理损耗并提升设备综合效率,成为企业数字化转型的标配,支撑区域需求维持高位运行。
作为全球制造第一大国,中国拥有覆盖汽车、电子、机械加工的全产业链生态,孕育了全球规模最大的刀具消费市场。当前,制造业正处于从 “规模化” 向 “智能化” 跃迁的关键周期,头部企业及腰部厂商对刀具管理数字化的内生需求显著升级。政策层面,国家智能制造战略的持续赋能降低了设备落地门槛;产业层面,本土供应商凭借高性价比与敏捷本地化服务,有效击穿中小厂商的采购决策链条,这些因素共同驱动智能刀具柜渗透率加速上行,形成全球增长的核心增量来源。
日韩制造业呈现高精尖与强自动化的鲜明特征,在汽车、半导体、高端机床等领域掌握核心工艺。企业对生产过程的微米级精度与毫秒级效率有着极致追求,智能刀具柜能与自动化产线及先进生产管理系统深度集成,以实现刀具的精准匹配与快速置换。
依托全球产业链重构红利,东南亚制造业正处于高速扩张期,电子、装备、汽配等产业集群效应显著。随着产业体量扩大,企业从单纯追求低成本转向高效率,对刀具管理的可视化与智能化需求开始萌芽。尽管当前劳动力成本优势尚存,但土地、运营及隐形成本的上升趋势已逐渐显现,面对成本压力,企业需要通过智能化设备提升单位人效,智能刀具柜作为应对成本上行的关键解决方案,其市场渗透率正处于低基数、高增长阶段,预计未来将成为全球市场不可忽视的增长极。
1.6全球智能刀具柜厂商格局
2025年,全球智能刀具柜市场呈现典型的“碎片化竞争”特征,行业集中度处于相对低位,竞争日趋白热化。TOP10厂商市场集中度仅为43.2%,TOP20市场集中度为60.3%,意味着近四成市场份额仍分散于众多中小玩家手中。较低的技术与资金壁垒降低了市场准入门槛,导致市场参与者数量众多、梯队分化明显,新进入者不断涌入,使得市场处于高竞争、低垄断的红海阶段。
全球市场呈现显著的“双极分化”趋势,即欧美厂商占据高端赛道,中国厂商正在中低端赛道实现快速突围。依托深厚的工业技术积淀,欧美厂商在产品集成度、软硬件兼容性及系统稳定性方面具备核心优势,其产品深度适配航空航天、医疗等高端精密制造场景,凭借长期建立的品牌口碑与技术壁垒,占据高附加值市场份额。其中,Crib Master与Hoffmann SE凭借产品性能的极致稳定性与精准管控能力,成为全球高端领域的标杆性头部玩家。
近年来中国厂商凭借“高性价比+本土化服务”的组合优势,在中低端市场实现了迅猛渗透。同时凭借成本优势与产品迭代效率,正加速实施出海战略,积极拓展海外渠道,市场份额呈显著上升趋势,其中小胖蜂以6.9%的市占率成为全球单一厂商榜首。
1.7全球智能刀具柜品牌格局

从销量维度观察,全球市场呈现中美双雄并立的格局。欧美厂商与中国厂商的销量份额分别约为42%与43%,两者在市场覆盖度上势均力敌。但是从销售额维度审视,市场格局呈现显著的价值倒挂现象。受产品结构与应用场景差异驱动,中国厂商主力产品集中于中低端领域,均价相对较低;而欧美品牌深度绑定航空航天、高端汽车等精密制造场景,产品溢价能力强。这一结构性差异导致欧美厂商以42%的销量份额,撬动了64%的市场销售额;反观中国厂商,尽管销量领先,但销售额占比仅维持在23%左右。
预计未来随着中国厂商技术壁垒的持续突破与产品力的不断升级,智能刀具柜将逐步实现从中低端向高端场景的渗透。伴随产品结构的价值上移,中国厂商在全球市场的份额将迎来双重提升:一方面,销量份额将依托性价比优势继续扩大;另一方面,销售额占比将随产品溢价能力的增强而显著收敛,逐步缩小与欧美厂商的价值鸿沟。
章二:全球智能刀具柜增长潜力及趋势分析
2.1全球智能刀具柜技术发展趋势
未来全球智能刀具柜的产品技术发展将围绕智能化、定制化、节能环保三大核心方向展开,技术迭代将进一步提升产品的管理效率、场景适配性与绿色发展水平,具体发展趋势如下:
感知与识别技术是智能刀具柜实现自动化管理的核心基础,其发展核心为提升识别精度、扩大适配范围、加快响应速度并降低应用成本。早期智能刀具柜主要采用条码识别技术,虽具备成本低廉、应用灵活的优势,但存在易污损、信息存储量有限、单次仅能识别单个标签等局限,已无法满足高频换刀、多品类刀具管理的市场需求。射频识别(RFID)技术逐步成为行业主流,其耐污染、读取距离远、可同时识别多个标签、信息可擦写的优势,有效解决了条码识别技术的痛点。当前,感知与识别技术正迎来新一轮升级,核心发展方向为无标签化与多模态融合:一方面,机器视觉与 AI 算法的深度结合逐步替代传统 RFID 贴标模式,通过图像识别技术,无需对刀具进行额外贴标,即可实现对异形刀具、微型刀具的自动识别与信息登记,有效解决了传统 RFID 技术标签成本高、异形刀具适配难的问题,进一步降低企业应用门槛;另一方面,多模态感知体系逐步构建,将 RFID 识别、称重传感、声发射传感、振动传感、温度传感进行深度融合,可实现对刀具在位状态、磨损程度、断裂异常、振动幅度等关键参数的实时监测,为刀具寿命预测、生产安全预警提供精准的数据支撑,实现刀具管理从 “被动记录” 向 “主动预判” 转变。
定制化是智能刀具柜适配不同行业、不同规模企业生产需求的核心发展方向,厂商将根据客户的生产流程、空间布局、管理要求进行个性化产品设计,实现产品与应用场景的高度匹配。例如,汽车制造企业生产规模大、刀具使用频繁且品类繁多,对刀具柜的大容量、高自动化要求较高,且需要与生产线紧密集成;小型机械加工企业则更注重产品的经济性与实用性,仅需刀具柜具备基础的借还、追溯等管理功能。同时,定制化设计将延伸至特殊应用环境优化,例如针对多尘、高湿等工业环境,为刀具柜增加防尘、防水密封设计,保护刀具与内部电子元件的使用寿命,提升产品的环境适配能力。
在全球碳中和发展目标的背景下,节能环保成为智能刀具柜技术发展的重要方向,厂商将通过技术创新、原材料革新、服务延伸等方式,提升产品的绿色发展水平,增强全球市场竞争力:在运营节能方面,通过物联网传感器与大数据分析技术,动态调整刀具柜运行模式,减少无效能耗;集成 LED 照明、智能感应开关等节能技术,部分厂商已开始采用太阳能供电或储能系统,进一步降低产品能耗;在原材料方面,采用可回收金属、生物基复合材料等环保材料,减少产品生产与废弃过程中的环境污染;在产业链延伸方面,部分厂商已推出刀具回收翻新服务,延长刀具与刀具柜的产品生命周期,实现资源循环利用。
2.2全球智能刀具柜增长潜力及趋势分析
全球智能刀具柜市场预计2026-2030年将保持10%以上的复合增长率,在国家级政策层面,主要受制造业自动化升级、工业4.0推进以及新兴市场需求驱动,欧盟、美国、日本等发达国家也纷纷出台工业4.0相关政策,推动智能刀具柜在高端制造业中的普及,其中欧盟的绿色制造法规还推动智能刀具柜向节能环保方向发展,进一步拓展了产品应用场景。在地方政策层面,各地政府将智能刀具管理设备纳入智能制造装备补贴目录,通过财政补贴、税收抵扣等方式,降低企业采购成本。
智能刀具柜通过智能化技术,有效解决了传统管理的痛点,实现了刀具管理的精细化、高效化,为企业降低成本、提升效能提供了重要支撑。从成本控制来看,一台智能刀具柜均价约2-5万元,小型企业可选择基础款降低初始投入,而其年均节省的人力成本(减少1-2名管理员)、损耗成本(降低3%-8%)、库存成本(减少20%-30%积压)可达10万-20万元,投资回收期通常小于1年,性价比优势显著。从效率提升来看,智能刀具柜通过RFID自动识别、触摸屏操作等功能,实现刀具快速存取,取用时间从传统模式的数十分钟缩短至30秒以内,库存盘点效率较传统模式提升80%以上。同时,智能刀具柜可实现刀具使用全程追溯,避免刀具误用,提升产品加工精度。
中国市场随着制造业向智能化、自动化转型升级,企业对生产过程的管理愈加严格,智能刀具柜作为实现刀具智能化管理的关键设备,能提升生产效率、降低成本和保证产品质量,并且在国家政策的不断加码下,推动智能刀具柜的需求快速增长。目前中小企业因为成本的限制,智能刀具柜覆盖率相对较低,未来随着国家税收优惠以及其他补贴政策的支持下,以及随着智能刀具柜厂商技术持续进步,产品不断优化,而且市场参与者增多,智能刀具柜价格将进一步降低,将刺激中小企业对智能刀具柜的需求不断增长。
东南亚市场在制造业升级、政策红利、技术渗透的三重驱动下,智能刀具柜需求呈现强劲增长潜力,成为全球市场的新兴增长极。全球制造业向东南亚转移的趋势持续,越南、泰国、马来西亚等国的汽车电子、半导体制造等行业规模快速扩张,带动智能刀具柜的市场需求。对于智能刀具柜厂商而言,东南亚市场的布局核心为提供定制化解决方案:一方面,聚焦汽车电子、半导体制造等快速扩张领域,开发适配区域产业特征的产品;另一方面,开发可扩展的智能刀具柜产品,支持后续功能升级,适配企业分阶段数字化转型的需求,通过本土化运营与产品定制化,快速抢占市场份额。
章三:典型厂商介绍
3.1小胖蜂
公司名称:深圳丹弗科技有限公司
国家:中国
成立时间:2015年
公司简介:深圳丹弗科技有限公司成立于2015年,是一家专注于机械加工行业数字化解决方案的科技型企业,深耕机加工领域十余载,以“数智赋能制造,让世界没有难管的工厂”为品牌愿景,助力机加工企业实现生产、管理、仓储全流程数字化、智能化转型,打通生产各环节信息孤岛,推动行业高质量发展。公司总部坐落于深圳,在苏州设有子公司,并在宁波、青岛、厦门、西安、郑州、威海、天津、济南、川渝等核心区域布局办事处,构建起覆盖全国、辐射全球的服务网络,为客户提供高效、便捷的本地化技术支持与服务响应。公司现有员工百余人,其中研发人员占比达50%,核心团队汇聚了工业互联网、人工智能、机械设计等领域的专业人才,始终坚持技术创新,以硬核研发实力筑牢产品竞争力,为企业数字化转型提供坚实技术支撑。
发展历程:2017年获得清华系资本天使轮融资,为技术研发与产品迭代注入强劲动力;2019年启动工业互联网产品研发并正式投入市场,开启机加工行业数字化服务新篇章;2020年,核心产品小胖蜂机加云正式商用,实现机加工全流程数字化管控;2021年,智能刀具柜产品推向市场,填补行业智能仓储管理空白;截至目前,公司已服务全球超过8000家机加工企业,其中包括300余家上市公司及行业龙头,业务覆盖全球40个国家和地区,获得市场广泛认可与好评。
2026年,小胖蜂重磅发布业内首款适配机加工行业的AI工单管理产品——小胖蜂AI工单宝,率先实现AI技术在机加工行业的深度落地与场景化应用,引领行业数字化转型迈入AI新时代。
小胖蜂AI工单宝依托先进的AI智能识别技术,可快速捕捉各类文档、表格中的关键信息,一键导入生成标准化工单数据,全面支持Excel、图片、PDF、Word等多种格式文件,无需人工手动录入,大幅降低人工成本,提升工单管理效率。该产品精准直击机加工行业传统管理模式中“人工效率低、数据易出错、决策靠经验”的核心痛点,为生产企业降本增效提供标准化、智能化的解决方案,不仅实现了工单管理的全流程数字化,更推动机加工行业数字化转型从基础应用向AI深度融合进阶,助力企业实现数据驱动的智能化决策。
主营业务:小胖蜂智能刀具柜、工具柜、称重柜、数字仓库、小胖蜂AI工单宝、小胖蜂机加云, 全方位覆盖机加工企业生产管理、仓储管控、工单协同等核心场景,实现“人机料法环”全要素数字化管控。
智能刀具柜产品:
• 小胖蜂X系列:面向高端管理场景,集成AI算法优化存取路径,支持复杂刀具分类管理,兼具科技感设计与高稳定性
• 小胖蜂PRO:支持多种功能,包括取刀、还刀、暂存和变仓等,可以根据需要改变设置功能,具有很高的灵活性
• 小胖蜂S系列:支持人脸识别、扫码取刀,自动记录刀具借还信息,60个货道可容纳1200把刀具,适配中小型车间需求
• 小胖蜂称重柜TW系列:针对贵重、关键耗材管理,采用0.1g高精度称重技术,实时监测库存变化并触发预警,适配自动化产线无人化管控。
• 小胖蜂DIY工具柜:DIY工具柜聚焦工具物料智能存储与领用场景,通过灵活格口组合、灯光指引、身份识别、及自动记录等功能,解决传统仓储中“放错、取错、无指引、大件难存、责任不清”等痛点,实现高效存取与精准管理。
• 小胖蜂旋转柜Z6&Z9 plus:针对中小型车间空间紧张的痛点,创新 360°旋转结构,配合分层标签定位系统,取物效率较传统柜体提升 60%;垂直收纳设计更比常规产品节省 35% 占地面积。
3.2 Crib Master
公司名称:CribMaster Inc.
国家:美国
成立时间:1992年
公司简介:CribMaster是一家全球领先的智能仓储与自动化刀具管理解决方案提供商,总部位于美国,是Stanley Black & Decker的子公司。公司专注于通过技术创新优化工业领域的工具、刀具及耗材管理效率,帮助客户实现库存精准控制与生产流程自动化升级,目前已为36个国家/地区的12,000多家客户提供服务。
主营业务:智能刀具与耗材管理、工业自动售货解决方案、软件驱动的库存管理平台以及行业定制化服务
智能刀具柜产品:
• VendingMate系列刀具柜:模块化智能柜,支持灵活扩展与定制化配置,例如多柜体联动和权限分级管理,适配不同规模的车间需求。
• 新产品:Access+ 无钥匙智能锁,可以员工工牌快速识别,与 CribMaster IMS 权限系统实时同步,无需更换硬件;移动化作业减少人工登记时间30%+。
3.3 Hoffmann SE
公司名称:Hoffmann Group
国家:德国
成立时间:1919年
公司简介:Hoffmann SE成立于1919年,创始初期以销售焊接设备、汽车配件为主,后逐步扩展至工业工具领域。1993年,霍夫曼集团(Hoffmann Group)正式成立,整合了多家合作伙伴,成为德国市场的领导者,2003年,公司确立英文名称“Hoffmann Group”,并通过全球分支机构和合作伙伴网络覆盖50多个国家,包括中国、东南亚、欧洲等地,公司以高端工具品牌GARANT和HOLEX为核心,提供切削刀具、夹具、测量工具等产品,广泛应用于汽车制造、航空航天等领域,2022年,瑞士SFS集团合并了Hoffmann SE,进一步强化其国际竞争力,扩展产品线和服务范围。
主营业务:刀具供应链管理、智能仓储解决方案、工业耗材一站式采购
智能刀具柜产品:
• PROFIX智能刀具柜:支持RFID管理,集成Hoffmann刀具数据库
• HOLEX系列:定位中小企业、工位级管理,以标准化设计与十年质保为核心优势,可搭配基础智能模块。
• GARANT GridLine系列:25mm 统一网格系统,内外通用,实现柜体、抽屉、配件的无限组合与扩展。
3.4 Kennametal
公司名称:Kennametal Inc.
国家:美国
成立时间:1938年
公司简介:Kennametal(肯纳金属)成立于1938年,总部位于美国宾夕法尼亚州拉特罗布市,是全球金属切削刀具和材料科学领域的领军企业。公司业务覆盖60多个国家,拥有14,000余名员工,年销售额超过25亿美元,其中约45%的收入来自近五年内推出的新产品,Kennametal不仅是刀具制造商,更是提供金属加工解决方案的综合性服务商,产品广泛应用于汽车、航空航天、能源、采矿、建筑及通用机械加工等领域。
主营业务:Kennametal的产品线涵盖切削、铣削、车削、钻孔、螺纹加工等全流程工具系统,包括车削刀具、铣削刀具、钻孔工具和智能刀具管理系统。
智能刀具柜产品:
• TOOL BOSS系统:TOOLBOSS系统通过物联网技术实现刀具的实时追踪与库存优化,用户可减少50%的库存量,并降低30%的刀具消耗量。系统支持多柜体网络化操作,若某一柜体缺少所需刀具,系统会自动提示其他联网柜体的位置,实现跨柜体资源调配。实时监控使管理库存水平、避免成本高昂的缺货和自动采购变得容易。2025年年底与海克斯康云工具库深度集成,减少了编程时间,打通刀具管理-CAM-生产全链路。
3.5 Supply Point
公司名称:Supply Point Inc.
国家:英国
成立时间:1998年
公司简介:Supply Point是全球领先的智能库存管理解决方案提供商,专注于通过物联网(IoT)与自动化技术优化工业、医疗等领域的工具与耗材管理,在北美、欧洲、亚洲设有分支机构,服务覆盖50+国家。SupplyPoint在英国和美国设有俩个研发中心和生产基地,在德国、意大利、中国、印度和巴西等地设立的分支机构,同时在全球超过30个国家和地区拥有众多专业的经销商。
主营业务:智能刀具管理、医疗与实验室存储、软件平台集成
智能刀具柜产品:
• 28 Level系列:28层独立抽屉设计,占地仅1.2m²,存储容量达500+把刀具,每层承重15kg
• Modulo模块化智能柜:乐高式拼装设计,基础单元(0.5m²)可扩展至12模块(最大支持300把刀具)
• Roto Point旋转式智能工作站:360°旋转货架,8秒内定位目标刀具,直径1.8m,存储200把刀具的同时保留中央作业区 • ECTC 抽屉式智能刀具柜:采用SupplyPoint Lite版软件,提供完整的报表管理,使用情况记录和自动物料采购。系统运行非常简单,可自动获取成本中心信息如零件或车间,以便将来分析物料消耗成本。 • 2025年下半年发布SupplyPoint WebSync3.0 云端管理平台和ECTC+LID混合部署方案。
(本文来源:日照新闻网。本网转发此文章,旨在为读者提供更多信息资讯,所涉内容不构成投资、消费建议。对文章事实有疑问,请与有关方核实或与本网联系。文章观点非本网观点,仅供读者参考。)
章一:全球智能刀具柜市场规模
1.1全球智能刀具柜行业政策分析

政策对智能刀具柜市场的影响分析:
• 中国数字化改造与中韩补贴双轮驱动,智能刀具柜市场需求将迎来快速放量;
• 全球政策强制能效与AI融合,行业加速向 “绿色化+智能化”高端产品迭代;
• 中国政策强力支持国产替代,本土厂商份额将大幅提升,挤压进口空间;
• 数字化转型与供应链安全战略,为行业提供了长期且确定的渗透率增长逻辑。
1.2全球智能刀具柜新增量市场规模及趋势

2025年全球智能刀具柜市场规模呈快速增长趋势,主要受制造业自动化升级驱动,预计未来3年复合增长率将保持在15%左右,亚洲市场(尤其是中国)占据主导地位,贡献全球40%以上的市场份额,主要得益于汽车、3C电子等行业的智能制造需求。
全球智能刀具柜市场增长核心驱动力为制造业自动化升级,其中亚洲市场为全球核心增长极,贡献全球 40% 以上的市场新增量,中国作为亚洲市场的核心,受汽车、3C 电子等行业智能制造需求的持续拉动,市场规模已进入高速增长阶段。本土企业成本控制需求、工业 4.0 与智能制造的普及,要求刀具管理实现数字化、可追溯化,叠加国产替代推进与数控刀具渗透率提升,共同推动智能刀具柜在精密制造领域的应用渗透。在下游行业的持续赋能下,预计未来三年中国市场将延续并强化其全球增长 “引领者” 角色,成为全球市场增量的主要来源地。
欧美作为全球传统制造业与技术创新的策源地,其汽车制造、航空航天、半导体及精密机械等行业对生产精度、可靠性与自动化水平有着极致严苛的要求。这种行业特性催生了对高精度自动化刀具管理系统的刚需,为市场增长奠定了厚实基础。其中,北美市场的增长动能主要源于汽车、航空航天及半导体三大行业的持续拉动。
日韩是全球高端制造业核心区域,电子制造、机器人产业的快速发展,叠加精密机械、汽车制造、半导体产业的升级需求,对智能化、自动化刀具管理工具形成显著需求,智能刀具柜作为优化刀具管理的关键装备,成为其产业升级的必然选择。
受全球制造业转移红利驱动,东南亚电子、汽配产业正迎来爆发式扩张,直接带火了智能刀具柜的需求。目前市场虽以中低端产品为主,但随着产业升级加速,智能刀具柜在头部电子代工厂中的渗透率将快速渗透、全面提升,成为未来增长的核心看点。
1.3全球智能刀具柜保有量市场规模及趋势

2025年全球智能刀具柜市场保有量约34.6万台,同比增长14.5%左右,从区域分布来看,欧美市场因制造业自动化发展起步早、技术体系成熟,目前保有量占全球整体市场的 40%-45%,产品主要应用于航空航天、医疗等高端制造业,未来保有量增长将依托技术迭代与环保政策的双重驱动。亚洲市场保有量占比约 41%,中国作为该区域核心增长极,在技术突破、行业需求与政策支持的三重驱动下,智能刀具柜保有量市场份额将稳步提升。东南亚作为新兴市场,目前智能刀具柜保有量基数较低,但受制造业转移带动,未来保有量将实现快速增长,且市场需求仍以中低端产品为主。
1.4全球智能刀具柜细分产品类型

2025年弹簧式结构仍是智能刀具柜的主流形态,市场占比约43%;抽屉式紧随其后,占比约36%;格子式占比为13%;而称重式因场景适配性等因素应用占比相对较低,约为6%。
弹簧式智能刀具柜主要优势是快速存取与高密度存储,弹簧结构设计可实现刀具的自动弹出和复位,适用于高频次取用场景,减少操作时间,在连续生产线中,弹簧式刀具柜可以与机械臂联动提升加工效率。
抽屉式智能刀具柜通过可调节刀套板和分层抽屉设计,支持不同类型刀具的分类存储,能够满足多场景需求,在汽车制造、航空航天等高端领域,抽屉式刀具柜是智能工厂的核心设备,支持无人化车间的刀具全生命周期管理。
格子式智能柜采用多格分层设计,每个格子独立编码,便于快速定位和追溯,特别适用于多品种、小批量生产模式,且支持模块化扩展,可根据生产需求灵活调整格子数量和尺寸,适配不同生产物料规格。
称重式智能柜通过内置称重传感器实时监测生产物料的使用情况,结合算法预测库存需求,减少缺货或冗余,实现精准库存管理,适用于高价值生产物料管理,在半导体和医疗器械制造领域应用较多。
展望未来,各细分产品将依托自身核心优势,实现向对应场景的深度垂直渗透,市场增长格局呈现差异化演进趋势:弹簧式凭借在自动化产线中的高速取放效率优势,预计将成为驱动整体市场增长的核心引擎,领跑行业增速;抽屉式依托高集成度的技术特性,契合高端制造场景持续升级的需求,其在高端应用领域的市场份额将进一步扩大;格子式因适配灵活多变的生产模式,在中小企业与新兴市场中具备巨大的成长潜力;称重式通过数据赋能实现库存精细化管控,精准匹配航空航天、精密模具、医疗及新能源汽车等领域对贵重、精密耗材的管理需求,预计将迎来快速增长期。
1.5全球智能刀具柜区域分布

从2025年全球智能刀具柜市场的增量格局审视,区域分布特征呈现显著的双极主导、梯队补充态势,中国与欧美并驾齐驱,合计占据全球增量的72%,占据市场绝对主导地位;日韩市场以15%的占比保持稳定;中东及东南亚等新兴区域凭借13%的占比,正在构筑新的增长曲线。
欧美区域凭借深厚的制造业积淀,在汽车、航空航天及精密机械等高端资本密集型产业中占据全球统治地位。此类场景对刀具全生命周期的精度保持、寿命匹配与管理效率提出极致严苛的要求,智能刀具柜作为柔性制造系统的核心终端,完美适配其高效、连续的生产诉求。此外,受高劳动力成本结构性约束,欧美制造企业长期面临降本增效压力。智能刀具柜通过替代人工介入、实现库存数字化管控,有效降低管理损耗并提升设备综合效率,成为企业数字化转型的标配,支撑区域需求维持高位运行。
作为全球制造第一大国,中国拥有覆盖汽车、电子、机械加工的全产业链生态,孕育了全球规模最大的刀具消费市场。当前,制造业正处于从 “规模化” 向 “智能化” 跃迁的关键周期,头部企业及腰部厂商对刀具管理数字化的内生需求显著升级。政策层面,国家智能制造战略的持续赋能降低了设备落地门槛;产业层面,本土供应商凭借高性价比与敏捷本地化服务,有效击穿中小厂商的采购决策链条,这些因素共同驱动智能刀具柜渗透率加速上行,形成全球增长的核心增量来源。
日韩制造业呈现高精尖与强自动化的鲜明特征,在汽车、半导体、高端机床等领域掌握核心工艺。企业对生产过程的微米级精度与毫秒级效率有着极致追求,智能刀具柜能与自动化产线及先进生产管理系统深度集成,以实现刀具的精准匹配与快速置换。
依托全球产业链重构红利,东南亚制造业正处于高速扩张期,电子、装备、汽配等产业集群效应显著。随着产业体量扩大,企业从单纯追求低成本转向高效率,对刀具管理的可视化与智能化需求开始萌芽。尽管当前劳动力成本优势尚存,但土地、运营及隐形成本的上升趋势已逐渐显现,面对成本压力,企业需要通过智能化设备提升单位人效,智能刀具柜作为应对成本上行的关键解决方案,其市场渗透率正处于低基数、高增长阶段,预计未来将成为全球市场不可忽视的增长极。
1.6全球智能刀具柜厂商格局
2025年,全球智能刀具柜市场呈现典型的“碎片化竞争”特征,行业集中度处于相对低位,竞争日趋白热化。TOP10厂商市场集中度仅为43.2%,TOP20市场集中度为60.3%,意味着近四成市场份额仍分散于众多中小玩家手中。较低的技术与资金壁垒降低了市场准入门槛,导致市场参与者数量众多、梯队分化明显,新进入者不断涌入,使得市场处于高竞争、低垄断的红海阶段。
全球市场呈现显著的“双极分化”趋势,即欧美厂商占据高端赛道,中国厂商正在中低端赛道实现快速突围。依托深厚的工业技术积淀,欧美厂商在产品集成度、软硬件兼容性及系统稳定性方面具备核心优势,其产品深度适配航空航天、医疗等高端精密制造场景,凭借长期建立的品牌口碑与技术壁垒,占据高附加值市场份额。其中,Crib Master与Hoffmann SE凭借产品性能的极致稳定性与精准管控能力,成为全球高端领域的标杆性头部玩家。
近年来中国厂商凭借“高性价比+本土化服务”的组合优势,在中低端市场实现了迅猛渗透。同时凭借成本优势与产品迭代效率,正加速实施出海战略,积极拓展海外渠道,市场份额呈显著上升趋势,其中小胖蜂以6.9%的市占率成为全球单一厂商榜首。
1.7全球智能刀具柜品牌格局

从销量维度观察,全球市场呈现中美双雄并立的格局。欧美厂商与中国厂商的销量份额分别约为42%与43%,两者在市场覆盖度上势均力敌。但是从销售额维度审视,市场格局呈现显著的价值倒挂现象。受产品结构与应用场景差异驱动,中国厂商主力产品集中于中低端领域,均价相对较低;而欧美品牌深度绑定航空航天、高端汽车等精密制造场景,产品溢价能力强。这一结构性差异导致欧美厂商以42%的销量份额,撬动了64%的市场销售额;反观中国厂商,尽管销量领先,但销售额占比仅维持在23%左右。
预计未来随着中国厂商技术壁垒的持续突破与产品力的不断升级,智能刀具柜将逐步实现从中低端向高端场景的渗透。伴随产品结构的价值上移,中国厂商在全球市场的份额将迎来双重提升:一方面,销量份额将依托性价比优势继续扩大;另一方面,销售额占比将随产品溢价能力的增强而显著收敛,逐步缩小与欧美厂商的价值鸿沟。
章二:全球智能刀具柜增长潜力及趋势分析
2.1全球智能刀具柜技术发展趋势
未来全球智能刀具柜的产品技术发展将围绕智能化、定制化、节能环保三大核心方向展开,技术迭代将进一步提升产品的管理效率、场景适配性与绿色发展水平,具体发展趋势如下:
感知与识别技术是智能刀具柜实现自动化管理的核心基础,其发展核心为提升识别精度、扩大适配范围、加快响应速度并降低应用成本。早期智能刀具柜主要采用条码识别技术,虽具备成本低廉、应用灵活的优势,但存在易污损、信息存储量有限、单次仅能识别单个标签等局限,已无法满足高频换刀、多品类刀具管理的市场需求。射频识别(RFID)技术逐步成为行业主流,其耐污染、读取距离远、可同时识别多个标签、信息可擦写的优势,有效解决了条码识别技术的痛点。当前,感知与识别技术正迎来新一轮升级,核心发展方向为无标签化与多模态融合:一方面,机器视觉与 AI 算法的深度结合逐步替代传统 RFID 贴标模式,通过图像识别技术,无需对刀具进行额外贴标,即可实现对异形刀具、微型刀具的自动识别与信息登记,有效解决了传统 RFID 技术标签成本高、异形刀具适配难的问题,进一步降低企业应用门槛;另一方面,多模态感知体系逐步构建,将 RFID 识别、称重传感、声发射传感、振动传感、温度传感进行深度融合,可实现对刀具在位状态、磨损程度、断裂异常、振动幅度等关键参数的实时监测,为刀具寿命预测、生产安全预警提供精准的数据支撑,实现刀具管理从 “被动记录” 向 “主动预判” 转变。
定制化是智能刀具柜适配不同行业、不同规模企业生产需求的核心发展方向,厂商将根据客户的生产流程、空间布局、管理要求进行个性化产品设计,实现产品与应用场景的高度匹配。例如,汽车制造企业生产规模大、刀具使用频繁且品类繁多,对刀具柜的大容量、高自动化要求较高,且需要与生产线紧密集成;小型机械加工企业则更注重产品的经济性与实用性,仅需刀具柜具备基础的借还、追溯等管理功能。同时,定制化设计将延伸至特殊应用环境优化,例如针对多尘、高湿等工业环境,为刀具柜增加防尘、防水密封设计,保护刀具与内部电子元件的使用寿命,提升产品的环境适配能力。
在全球碳中和发展目标的背景下,节能环保成为智能刀具柜技术发展的重要方向,厂商将通过技术创新、原材料革新、服务延伸等方式,提升产品的绿色发展水平,增强全球市场竞争力:在运营节能方面,通过物联网传感器与大数据分析技术,动态调整刀具柜运行模式,减少无效能耗;集成 LED 照明、智能感应开关等节能技术,部分厂商已开始采用太阳能供电或储能系统,进一步降低产品能耗;在原材料方面,采用可回收金属、生物基复合材料等环保材料,减少产品生产与废弃过程中的环境污染;在产业链延伸方面,部分厂商已推出刀具回收翻新服务,延长刀具与刀具柜的产品生命周期,实现资源循环利用。
2.2全球智能刀具柜增长潜力及趋势分析
全球智能刀具柜市场预计2026-2030年将保持10%以上的复合增长率,在国家级政策层面,主要受制造业自动化升级、工业4.0推进以及新兴市场需求驱动,欧盟、美国、日本等发达国家也纷纷出台工业4.0相关政策,推动智能刀具柜在高端制造业中的普及,其中欧盟的绿色制造法规还推动智能刀具柜向节能环保方向发展,进一步拓展了产品应用场景。在地方政策层面,各地政府将智能刀具管理设备纳入智能制造装备补贴目录,通过财政补贴、税收抵扣等方式,降低企业采购成本。
智能刀具柜通过智能化技术,有效解决了传统管理的痛点,实现了刀具管理的精细化、高效化,为企业降低成本、提升效能提供了重要支撑。从成本控制来看,一台智能刀具柜均价约2-5万元,小型企业可选择基础款降低初始投入,而其年均节省的人力成本(减少1-2名管理员)、损耗成本(降低3%-8%)、库存成本(减少20%-30%积压)可达10万-20万元,投资回收期通常小于1年,性价比优势显著。从效率提升来看,智能刀具柜通过RFID自动识别、触摸屏操作等功能,实现刀具快速存取,取用时间从传统模式的数十分钟缩短至30秒以内,库存盘点效率较传统模式提升80%以上。同时,智能刀具柜可实现刀具使用全程追溯,避免刀具误用,提升产品加工精度。
中国市场随着制造业向智能化、自动化转型升级,企业对生产过程的管理愈加严格,智能刀具柜作为实现刀具智能化管理的关键设备,能提升生产效率、降低成本和保证产品质量,并且在国家政策的不断加码下,推动智能刀具柜的需求快速增长。目前中小企业因为成本的限制,智能刀具柜覆盖率相对较低,未来随着国家税收优惠以及其他补贴政策的支持下,以及随着智能刀具柜厂商技术持续进步,产品不断优化,而且市场参与者增多,智能刀具柜价格将进一步降低,将刺激中小企业对智能刀具柜的需求不断增长。
东南亚市场在制造业升级、政策红利、技术渗透的三重驱动下,智能刀具柜需求呈现强劲增长潜力,成为全球市场的新兴增长极。全球制造业向东南亚转移的趋势持续,越南、泰国、马来西亚等国的汽车电子、半导体制造等行业规模快速扩张,带动智能刀具柜的市场需求。对于智能刀具柜厂商而言,东南亚市场的布局核心为提供定制化解决方案:一方面,聚焦汽车电子、半导体制造等快速扩张领域,开发适配区域产业特征的产品;另一方面,开发可扩展的智能刀具柜产品,支持后续功能升级,适配企业分阶段数字化转型的需求,通过本土化运营与产品定制化,快速抢占市场份额。
章三:典型厂商介绍
3.1小胖蜂
公司名称:深圳丹弗科技有限公司
国家:中国
成立时间:2015年
公司简介:深圳丹弗科技有限公司成立于2015年,是一家专注于机械加工行业数字化解决方案的科技型企业,深耕机加工领域十余载,以“数智赋能制造,让世界没有难管的工厂”为品牌愿景,助力机加工企业实现生产、管理、仓储全流程数字化、智能化转型,打通生产各环节信息孤岛,推动行业高质量发展。公司总部坐落于深圳,在苏州设有子公司,并在宁波、青岛、厦门、西安、郑州、威海、天津、济南、川渝等核心区域布局办事处,构建起覆盖全国、辐射全球的服务网络,为客户提供高效、便捷的本地化技术支持与服务响应。公司现有员工百余人,其中研发人员占比达50%,核心团队汇聚了工业互联网、人工智能、机械设计等领域的专业人才,始终坚持技术创新,以硬核研发实力筑牢产品竞争力,为企业数字化转型提供坚实技术支撑。
发展历程:2017年获得清华系资本天使轮融资,为技术研发与产品迭代注入强劲动力;2019年启动工业互联网产品研发并正式投入市场,开启机加工行业数字化服务新篇章;2020年,核心产品小胖蜂机加云正式商用,实现机加工全流程数字化管控;2021年,智能刀具柜产品推向市场,填补行业智能仓储管理空白;截至目前,公司已服务全球超过8000家机加工企业,其中包括300余家上市公司及行业龙头,业务覆盖全球40个国家和地区,获得市场广泛认可与好评。
2026年,小胖蜂重磅发布业内首款适配机加工行业的AI工单管理产品——小胖蜂AI工单宝,率先实现AI技术在机加工行业的深度落地与场景化应用,引领行业数字化转型迈入AI新时代。
小胖蜂AI工单宝依托先进的AI智能识别技术,可快速捕捉各类文档、表格中的关键信息,一键导入生成标准化工单数据,全面支持Excel、图片、PDF、Word等多种格式文件,无需人工手动录入,大幅降低人工成本,提升工单管理效率。该产品精准直击机加工行业传统管理模式中“人工效率低、数据易出错、决策靠经验”的核心痛点,为生产企业降本增效提供标准化、智能化的解决方案,不仅实现了工单管理的全流程数字化,更推动机加工行业数字化转型从基础应用向AI深度融合进阶,助力企业实现数据驱动的智能化决策。
主营业务:小胖蜂智能刀具柜、工具柜、称重柜、数字仓库、小胖蜂AI工单宝、小胖蜂机加云, 全方位覆盖机加工企业生产管理、仓储管控、工单协同等核心场景,实现“人机料法环”全要素数字化管控。
智能刀具柜产品:
• 小胖蜂X系列:面向高端管理场景,集成AI算法优化存取路径,支持复杂刀具分类管理,兼具科技感设计与高稳定性
• 小胖蜂PRO:支持多种功能,包括取刀、还刀、暂存和变仓等,可以根据需要改变设置功能,具有很高的灵活性
• 小胖蜂S系列:支持人脸识别、扫码取刀,自动记录刀具借还信息,60个货道可容纳1200把刀具,适配中小型车间需求
• 小胖蜂称重柜TW系列:针对贵重、关键耗材管理,采用0.1g高精度称重技术,实时监测库存变化并触发预警,适配自动化产线无人化管控。
• 小胖蜂DIY工具柜:DIY工具柜聚焦工具物料智能存储与领用场景,通过灵活格口组合、灯光指引、身份识别、及自动记录等功能,解决传统仓储中“放错、取错、无指引、大件难存、责任不清”等痛点,实现高效存取与精准管理。
• 小胖蜂旋转柜Z6&Z9 plus:针对中小型车间空间紧张的痛点,创新 360°旋转结构,配合分层标签定位系统,取物效率较传统柜体提升 60%;垂直收纳设计更比常规产品节省 35% 占地面积。
3.2 Crib Master
公司名称:CribMaster Inc.
国家:美国
成立时间:1992年
公司简介:CribMaster是一家全球领先的智能仓储与自动化刀具管理解决方案提供商,总部位于美国,是Stanley Black & Decker的子公司。公司专注于通过技术创新优化工业领域的工具、刀具及耗材管理效率,帮助客户实现库存精准控制与生产流程自动化升级,目前已为36个国家/地区的12,000多家客户提供服务。
主营业务:智能刀具与耗材管理、工业自动售货解决方案、软件驱动的库存管理平台以及行业定制化服务
智能刀具柜产品:
• VendingMate系列刀具柜:模块化智能柜,支持灵活扩展与定制化配置,例如多柜体联动和权限分级管理,适配不同规模的车间需求。
• 新产品:Access+ 无钥匙智能锁,可以员工工牌快速识别,与 CribMaster IMS 权限系统实时同步,无需更换硬件;移动化作业减少人工登记时间30%+。
3.3 Hoffmann SE
公司名称:Hoffmann Group
国家:德国
成立时间:1919年
公司简介:Hoffmann SE成立于1919年,创始初期以销售焊接设备、汽车配件为主,后逐步扩展至工业工具领域。1993年,霍夫曼集团(Hoffmann Group)正式成立,整合了多家合作伙伴,成为德国市场的领导者,2003年,公司确立英文名称“Hoffmann Group”,并通过全球分支机构和合作伙伴网络覆盖50多个国家,包括中国、东南亚、欧洲等地,公司以高端工具品牌GARANT和HOLEX为核心,提供切削刀具、夹具、测量工具等产品,广泛应用于汽车制造、航空航天等领域,2022年,瑞士SFS集团合并了Hoffmann SE,进一步强化其国际竞争力,扩展产品线和服务范围。
主营业务:刀具供应链管理、智能仓储解决方案、工业耗材一站式采购
智能刀具柜产品:
• PROFIX智能刀具柜:支持RFID管理,集成Hoffmann刀具数据库
• HOLEX系列:定位中小企业、工位级管理,以标准化设计与十年质保为核心优势,可搭配基础智能模块。
• GARANT GridLine系列:25mm 统一网格系统,内外通用,实现柜体、抽屉、配件的无限组合与扩展。
3.4 Kennametal
公司名称:Kennametal Inc.
国家:美国
成立时间:1938年
公司简介:Kennametal(肯纳金属)成立于1938年,总部位于美国宾夕法尼亚州拉特罗布市,是全球金属切削刀具和材料科学领域的领军企业。公司业务覆盖60多个国家,拥有14,000余名员工,年销售额超过25亿美元,其中约45%的收入来自近五年内推出的新产品,Kennametal不仅是刀具制造商,更是提供金属加工解决方案的综合性服务商,产品广泛应用于汽车、航空航天、能源、采矿、建筑及通用机械加工等领域。
主营业务:Kennametal的产品线涵盖切削、铣削、车削、钻孔、螺纹加工等全流程工具系统,包括车削刀具、铣削刀具、钻孔工具和智能刀具管理系统。
智能刀具柜产品:
• TOOL BOSS系统:TOOLBOSS系统通过物联网技术实现刀具的实时追踪与库存优化,用户可减少50%的库存量,并降低30%的刀具消耗量。系统支持多柜体网络化操作,若某一柜体缺少所需刀具,系统会自动提示其他联网柜体的位置,实现跨柜体资源调配。实时监控使管理库存水平、避免成本高昂的缺货和自动采购变得容易。2025年年底与海克斯康云工具库深度集成,减少了编程时间,打通刀具管理-CAM-生产全链路。
3.5 Supply Point
公司名称:Supply Point Inc.
国家:英国
成立时间:1998年
公司简介:Supply Point是全球领先的智能库存管理解决方案提供商,专注于通过物联网(IoT)与自动化技术优化工业、医疗等领域的工具与耗材管理,在北美、欧洲、亚洲设有分支机构,服务覆盖50+国家。SupplyPoint在英国和美国设有俩个研发中心和生产基地,在德国、意大利、中国、印度和巴西等地设立的分支机构,同时在全球超过30个国家和地区拥有众多专业的经销商。
主营业务:智能刀具管理、医疗与实验室存储、软件平台集成
智能刀具柜产品:
• 28 Level系列:28层独立抽屉设计,占地仅1.2m²,存储容量达500+把刀具,每层承重15kg
• Modulo模块化智能柜:乐高式拼装设计,基础单元(0.5m²)可扩展至12模块(最大支持300把刀具)
• Roto Point旋转式智能工作站:360°旋转货架,8秒内定位目标刀具,直径1.8m,存储200把刀具的同时保留中央作业区 • ECTC 抽屉式智能刀具柜:采用SupplyPoint Lite版软件,提供完整的报表管理,使用情况记录和自动物料采购。系统运行非常简单,可自动获取成本中心信息如零件或车间,以便将来分析物料消耗成本。 • 2025年下半年发布SupplyPoint WebSync3.0 云端管理平台和ECTC+LID混合部署方案。
(本文来源:日照新闻网。本网转发此文章,旨在为读者提供更多信息资讯,所涉内容不构成投资、消费建议。对文章事实有疑问,请与有关方核实或与本网联系。文章观点非本网观点,仅供读者参考。)